Git 指南
Git 是一套程序源代码的分布式版本管理系统,最初用于管理 Linux 核心代码的开发,后来被多个开源工程使用,如今已经成为互联网协作开发的标准源代码管理工具。从开发者的角度上来看,Git 有以下功能:
- 从服务器上克隆代码到自己的机器上
- 在自己的机器上创建分支,修改代码
- 将自己机器上的代码推送到服务器上
- 合并分支
- .....
主要的竞争对手:
- SVN:中式版本控制系统,适合单一主干开发,但分支合并复杂
- CVS:较老的版本控制系统,已逐渐被淘汰
- Mercurial:与 Git 类似的分布式版本控制系统,易用性较高,但在社区普及度不如 Git
这是使用 Git 的流程:
- 在工作区修改文件
- 将更改添加到暂存区(
git add <file>或git add .) - 将暂存区中的文件快照提交到本地仓库(
git commit -m "commit message") - 将本地仓库的提交推送到远程仓库:
git push <remote> <branch> - 从远程仓库获取最新代码(
git pull或git fetch+git merge) - 继续修改代码,重复步骤 2-5
这是 Git 的一些基础概念,非常重要:
- 工作区(workspace):当前工作目录中编辑的文件
- 暂存区(Stage):暂存已修改但未提交的文件快照,位于 .git/index 中
- Git 仓库(Repository)
- 本地仓库:存储在本地 .git 目录中的完整提交历史
- 远程仓库:托管在远程服务器(如 GitHub、GitLab)的代码库
第一次使用 Git 必须配置用户名和邮箱,因为 Git 是基于分布式的管理系统,所以每个贡献者都有自己的用户名和地址,这样便于跟踪贡献者的操作
git config --global user.name 'your_name'
git config --global user.email 'your_email@domian.com'再次使用上述命令会变更config的信息,git config --global --list用于查看配置,config在分别使用不同的指令参数时,有不同的作用域:
local:对某个仓库有效,当缺省的时候默认为local,优先级最高global:对当前用户所有仓库有效,优先级次之system:对系统所有登陆的用户有效,优先级最低
提示
git config --list --show-origin查看所有生效的配置及其优先级
使用git config -e会弹出一个配置文件来编辑,也具有作用域
使用流程
如果想要用 Git 管理某个工作区,应该使用git init初始化一个 Git 仓库,执行后会在该目录中创建.git文件夹,这里包含了 Git 管理这个工作区的所有信息
将修改提交到本地仓库之前,应该使用git status查看一下当前的状态,如果是一个刚初始化的 Git 仓库,将会得到:
On branch master
No commits yet
nothing to commit (create/copy files and use "git add" to track)这时向该工作区创建一个index.html文件,再次使用git status会变成这样:
On branch master
No commits yet
Untracked files:
(use "git add <file>..." to include in what will be committed)
index.html
nothing added to commit but untracked files present (use "git add" to track)它表示index.html文件没有被添加到暂存区,现在使用git add index.html添加到暂存区,然后使用git status进行查看
On branch master
No commits yet
Changes to be committed:
(use "git rm --cached <file>..." to unstage)
new file: index.html提示
git status显示的信息可能过于复杂了,添加额外的-s会让信息更简洁紧凑
如果提交到暂存区中的的文件很多,可以使用git add .用来将所有修改提交到暂存区,如果需要选择性的提交,可以使用git add <file1> <file2> <file3>...这种方式
文件状态
文件有未跟踪(Untracked)和已跟踪(Tracked)两种状态,从来没有被git add的文件即为未追踪的状态:
Untracked files:有未被追踪的文件new file:新的文件被追踪
Changes to be committed:文件已经被添加到暂存区
使用git rm --cached <file>命令可以让一个文件变成未追踪的状态,也就是从暂存区中移除,不会更改文件中的内容。如果在追踪状态下有未提交的更改,使用这个命令会报error: the following file has staged content different from both the file and the HEAD这样的错误,可以增加额外的-f参数强制移除
当文件被追踪时的状态:
Changes not staged for commit:已提交到暂存区后,又产生了更改modified:文件已修改deleted:文件已删除
如果此时发现更改有错误,可以使用git restore <file>命令进行撤销操作,这非常危险,会改变文件中的内容
git commit - 提交
暂存区保存着工作树的快照,并且将该快照作为下一次提交到本地仓库的内容。现在index.html已经被添加到暂存区,已经可以使用git commit命令提交到本地仓库了,增加额外-m参数来描述一下这个提交所做的内容
git commit -m "created index.html"
[master (root-commit) e85d691] created index.html
1 file changed, 0 insertions(+), 0 deletions(-)
create mode 100644 index.html再次使用git status会得到这样的信息:
On branch master
nothing to commit, working tree clean每次提交都会生成唯一的 ID,在进行版本回退的时候有用
跳过暂存区进行提交
将所有改动提交到暂存区可以精心的准备提交的细节,但是在某些情况下比较繁琐,Git 也提供了直接跳过暂存区的方式,只要给git commit增加一个额外的-a参数,Git 就会将所有已经跟踪过的文件一起提交,从而跳过git add步骤
更新最后的提交
如果最近的一次git commit操作有问题,并且不想追加新的提交次数,可以使用git commit --amend命令,使用后会打开一个COMMIT_EDITMSG文件用于修改提交信息,当关闭这个文件后就完成了该次提交。该操作并不会追加新的提交历史,但是会产生一个新的提交 ID
让你的提交带上 emoji
在 git commit 说明中也可以通过特殊字符来转义一些小表情,这实际上很多余,不太推荐
git commit -m "fix::bug: 修复一个缺陷"git log 查看提交日志
使用git log命令,它会列出git commit的提交信息,这非常有用。比如刚刚进行的一次提交后,使用git log命令会得到以下信息:
commit e85d691b5d6bf4dd0dd9c2d1944017a750984652 (HEAD -> master)
Author: xxx <xxxxxxxx@xx.com>
Date: Mon Sep 6 14:04:25 2021 +0800
created index.htmlgit log有很多额外的参数:
-<number>:显示最近的number次提交信息--oneline:一行显示每一次的提交信息-p:详细显示提交信息--stat:额外显示类似于git status的信息--graph:增加分支合并图显示
git diff - 文件差异
虽然git status也会输出一些修改信息,但并不能准确地知道修改了哪些地方。而git diff则是通过文件补丁的格式显示具体的哪些地方发生了变化,但是它只会显示尚未暂存的改动,因此有时候提交了所有的改动再次运行它会发现什么都没有。这是因为git diff只会比较工作区和暂存区中的文件差异,但是增加一个额外的--cached参数会比较暂存区中和上一次提交的文件差异
git diff <branch> <branch>会比较两个分支中的所有差异,如果加上--stat则只会告诉有差异的文件列表,git diff <branch> <branch> <file>则显示指定文件的差异
移动文件
如果对已经跟踪的文件进行了重命名操作,Git 不会显示的体现出这是一个改名操作,但是 Git 知道它发生了什么,如果对某个文件名不满意,可以使用git mv <old_name> <new_name>命令进行修改
git reset - 版本回滚
有时候某个提交的版本有问题,需要进行回滚操作,可以使用git reset命令,在默认情况下,执行这个命令就相当于增加了一个额外的参数--mixed,所以不同的额外参数有不同的效果:
soft:重置提交历史记录,不会更改暂存区和工作区mixed:重置提交历史记录,撤销暂存区中的更改,不会更改工作区hard:重置提交历史记录,暂存区和工作区都会被重置到指定的历史记录
综合来看,hard是最危险的选项,因为它会让暂存区和工作区任何待处理的工作丢失,进行了一次“硬重置”,这种数据丢失是无法找回的。mixed是默认的选项,相比hard来说只是重置了暂存区,不会丢失数据。soft是一种“软重置”,除了重置一下历史提交记录,其他的什么都不会改变
由于提交历史的 ID 是唯一的,通常这样使用git rest --[soft|mixed|hard] <commit_id>来进行版本回滚操作
除此之外,git reset还能向前重置,这必须借助git reflog命令,它会保留所有的版本提交修改操作,其中包括每一次的提交 ID,这太妙了,只要有 ID,就能够通过git reset回到任意历史,也需要额外的参数来决定的
git branch - 分支管理
分支是 Git 最重要的功能,代码库应该有且只有一个主分支,所有的正式版本都会在这个分支下进行发布,分支简单来说就是指向某一个提交记录仅此而已,即使创建再多的分支也不会造成额外的存储开销
Git 有一个名为main默认主分支,初始化后的 Git 默认都是在这个分支下的,想要查看当前的分支可以使用git branch,并且用*表示当前处于的分支,增加-a参数可以查看本地和远程的所有分支
主分支(默认为 main)只用来发布重大版本,日常开发应在特性分支进行
如果工作区发生改变,这些改变对所有的分支可见,如果某个分支将这些改变作为一个提交,这个分支就是最新的,其他分支再也不会检测到状态变化
# 列出所有本地分支
git branch
# 列出所有本地分支和远程分支
git branch -a
# 创建分支
git branch <new_branch_name>
# 删除本地分支
git branch -d <branch_name>
# 删除远程分支
git push --delete <remote> <branch_name>
# 删除追踪分支
git branch --delete --remotes <remote>/<branch_name>
# 重命名分支
git branch -m <old_branch_name> <new_branch_name>分支开发
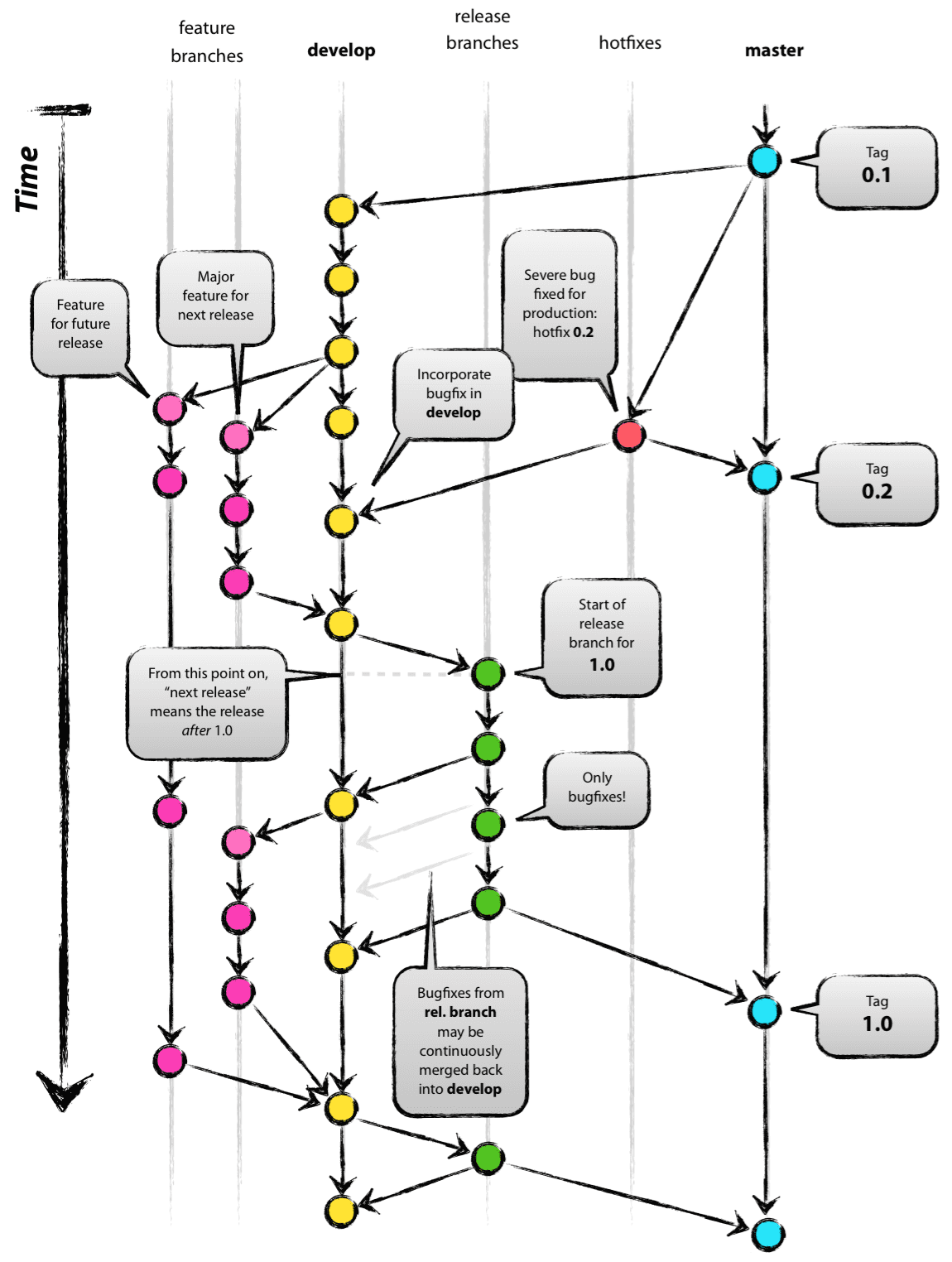
在日常开发中,合理的参照下面的图进行分支开发即可:

来源自 https://nvie.com/posts/a-successful-git-branching-model/
根据上图,我们知道每个开发人员都要熟悉master和develop这两个主要的分支,它们拥有无限的寿命。且在主要的分支旁边还可以使用其他类型的辅助分支,这三种分支都是临时性的,用完后就应该删除:
feature-*:功能分支release-*:预发布分支hotfix-*:热修复分支
功能分支是从开发分支上分离出来的,当功能开发完成后再次合并到开发分支。预发布分支是从开发分支上分离出来的,用来在发布正式版本前测试的版本,当确认没有问题后就合并到主分支和开发分支上。热修复分支是一种修复 BUG 的分支,正式版本的软件难免会有问题,从主分支上分离出来进行修补,然后再合并到主分支和开发分支上
当主分支和其它分支对同一个文件的相同部分各自有新的提交时,这种情况下,Git 无法执行”快速合并“,只能试图把各自的修改合并起来,于是就产生了合并冲突,这时 Git 就会提示哪里出现了冲突内容,要手动处理冲突内容再次提交
git switch
# 切换到已存在的分支
git switch <branch_name>
# 创建并切换到新分支
git switch -c <branch_name>git checkout
# 检出指定版本的文件
git checkout <commit_id> <file_path>
# 切换分支,被 switch 替代
git checkout <branch_name>git restore
git restore 命令是 Git 2.23 版本引入的,主要用于恢复工作树中的文件。它可以用于撤销修改、恢复暂存区的文件或恢复到指定提交的版本。git restore 的目的是为了替代 git checkout 的部分功能,使得命令的职责更加清晰
# 丢弃所有未暂存的更改
git restore .
# 撤销工作目录中的修改(恢复到上次提交的状态)
git restore <file_path>
# 从暂存区恢复文件(移出暂存区)
git restore --staged <file_path>
# 恢复指定提交的文件到工作目录
git restore --source=<commit_id> <file_path>git merge - 合并
git merge <branch_name>进行分支合并,注意,如果要合并其他分支到当前分支,一定要查看以下当前处于的分支,否则就合并错了。另外,git merge <branch_name>是一种“快进式合并”(Fast-forward),会直接将当前分支指向合并的分支,这可能不是特别好,因为主分支可能看起来像指向了其他分支一样。为了让版本迭代更加清晰,更推荐增加一个额外的参数--no-ff,它会在当前分支产生一个新的节点,然后正常的合并其他分支,而不是直接修改分支的指向
git rebase - 变基
变基(rebase)是 Git 中另一种整合更改的方式,与合并(merge)不同,它通过将当前分支的提交记录“移植”到另一个分支的最新提交之上,来创造更加线性的提交历史。变基的优势在于,它可以使提交历史更加清晰,易于追踪更改和理解项目的演变过程
具体来说,git rebase <base_branch>会找到当前分支和<base_branch>的共同祖先,然后将当前分支上从该祖先开始的所有提交记录“复制”到<base_branch>的最新提交之后。注意,这里实际上是创建了新的提交,而不是简单地移动现有的提交
假设从 master 分支创建了 dev 分支,并在 dev 分支上进行了一些提交。现在,master 分支也有了新的提交
如果想将 dev 分支的更改整合到 master 分支,并且保持提交历史的线性,可以这样做:
- 切换到 dev 分支: git checkout dev
- 将 dev 分支变基到 master 分支: git rebase master
- 这会将 dev 分支的提交“移植”到 master 分支的最新提交之后。如果在此过程中发生冲突,你需要解决冲突并使用 git rebase --continue 继续变基过程
- 切换到 master 分支: git checkout master
- 将 master 分支指向 dev 分支: git merge dev。由于 dev 分支现在包含了 master 分支的所有提交,因此 git merge dev 实际上是一个“快进合并”(fast-forward merge),它只是简单地将 master 分支的指针移动到 dev 分支的最新提交
HEAD
HEAD 是一个对当前签出记录的符号引用,总是指向当前分支最近一次的提交记录,通常情况下指向分支名,大多数修改树的命令都是从改变 HEAD 的指向开始的,git 是通过 HEAD 得知在哪个分支上进行操作的,这是个特殊的指针引用
假如有master和dev分支,此时处于master分支,那么 HEAD 就会指向master,一旦使用git checkout commitID就会分离 HEAD 指向该历史记录,而不是指向分支名,此时 HEAD 是“detached HEAD”,即分离的,可以任意的分离到某个历史提交记录上
通过哈希值来移动 HEAD 不是方便,因为它由很长的无规则符号组成,所以每次都需要git log。为了简单的移动 HEAD,可以使用相对引用的命令,比如git checkout main^就是相对于main所指向的记录向父节点移动 HEAD,或者git checkout main^^移动到父节点的父节点,取决于^的次数,也可以使用git checkout HEAD^,因为 HEAD 指向某个分支或记录,这种做法也是可以的
使用^只能一步一步地移动,这可能要写很多次,还有一种~<num>方式用来指定移动的步数,比如git checkout HEAD~5表示向后移动 5 次,非常灵活
简而言之,git checkout会改版 HEAD 的位置,如果没有分离,则总是指向当前分支
这种移动 HEAD 的方式,可以用来将当前指向的分支指向另一个提交记录,比如git branch -f master HEAD^,这会将 master 分支强行指向上一级提交记录的地方。如果做了该操作,再向远程仓库提交时,要加上-f强制覆盖,注意不要在多人协作的项目中使用该操作
git stash - 隐藏修改
当前分支未提交的修改会导致无法切换到其他分支,Git 提供了git stash命令用于将当前的修改存储起来,以便于切换到其他分支,当需要恢复时使用git stash pop
git tag - 打标签
任何软件在发布时都应该给一个版本号,来管理每次发布的内容,Git 可以给仓库历史中的提交打上标签,通常用来标记一些版本号,使用git tag <tagname>命令来为当前最近的一次提交打上 tag,它不会影响什么其他的功能,只是用来修饰一些提交内容,单独使用git tag会列出打出过的所有 tag。如果使用git show <tag>会显示当前标签对应的提交记录
提示
一个记录可以打多个标签
如果想要对过去的历史记录打标签,可以使用git tag <tagname> <commitID>命令
git tag <tagname>只是单独打的一个轻量标签,它只是某个提交的引用,而增加额外的-a参数就会变成附注标签,也还需要一个-m参数描述一下该标签的信息,当使用git show访问这个标签时得到的信息会更加详细
如果想要删掉标签,可以使用git tag -d <tagname>
在默认情况下,git push命令不会将标签推送到远程仓库,因此需要单独为标签进行推送操作,使用git push <remote> --tag会推送所有的标签,如果单独推送某个标签就使用git push <remote> <tagname>
同样的,删除本地标签的命令不会影响远程仓库,如果想要删除远程仓库上的标签,应该使用git push <remote> --delete <tagname>
别名的用法
Git 允许设置一些命令的别名以简化使用,它的命令大致是这样的git config --global alias.[name] [command_name],是的,它具有作用域。这种别名的方式根据每个人的使用习惯而有所不同,可以在项目开始前作为统一的项目规则指定下来,提高沟通效率
忽略文件
一般有些文件不需要纳入 Git 的管理,比如 Node.js 的node_modules,但是使用git add .命令会添加所有的东西,这种情况就可以在工作区下创建一个.gitignore文件,编写要忽略的文件模式,匹配到的文件会被 Git 所忽略
基于 Git 的云服务
- Github
- Gitee
- Coding
- Gitlab
Github 是用于存放使用 Git 版本控制的软件代码和内容项目的网站,不仅如此,它还是:
- 网站
- 免费博客
- 管理配置文件
- 收集资料
- 简历
- 托管编程环境
- 写作
- ...
git remote - 远程仓库
Github 可以托管各种 Git 仓库,并提供可管理的 Web 界面。远程仓库是指类似于 Github 这样的云服务提供的服务,一个项目可以有很多个远程仓库,运行git remote就会列出所有远程仓库,当然,刚初始化后的仓库自然是没有的
- 添加远程仓库:
git remote add <name> <url>(url 为远程仓库地址,name 是这个地址别名) - 修改远程仓库别名:
git remote rename <old> <new> - 移除远程仓库:
git remote remove <name>
git clone - 克隆
git clone <remote>创建本地仓库的完整副本,包含远程仓库所有的版本信息。自动执行 git init、git remote add origin、git fetch、git checkout 等操作。首次从远程仓库获取代码使用
如果只想克隆某个分支就是用git clone -b <branch> <remote>。这样便可以修改本地的代码了,当完成了一定量的修改后,可以做个阶段的提交
通常来说克隆一个仓库到本地会下载所有的提交记录,这可能会导致下载的内容过大,如果只想获取最新的提交记录,可以使用git clone --depth=1 <remote>,这会只克隆最新的提交记录,其他的历史记录都不会被下载下来,这样可以节省很多时间和空间
默认克隆后只会签出一个主分支,比如签出远程dev分支的命令是git checkout -b dev <remote>/dev,-b参数的意思是克隆后立即切换到这个分支下。如果为了省事,也可以使用-t参数进行替代,git checkout -t <remote>/dev不但会克隆远程分支,还会自动创建同名的本地分支并切换到该分支下
git sparse-checkout
sparse-checkout 功能允许只从 Git 仓库克隆或检出指定的子目录或文件,而非整个仓库
流程:
git initgit remote add origin <remote>git sparse-checkout initgit sparse-checkout set <directory-or-file-path>或git sparse-checkout set <directory-or-file-path>git fetch --depth=1 origin mastergit checkout master
git pull - 拉取
众所周知,Git 是分布式管理系统,这意味着远程仓库的代码可能比本地还要新,如果想要更新本地的代码就要用到git pull <remote> <branch>命令,它会暴力的将本地仓库的代码更新至远程仓库里的最新版本。如果想拉取所有的分支,则使用git pull --all,这并不需要参数,本地已存在仓库则使用
git fetch - 拉取而不合并
另一种更新办法是使用git fetch <remote> <branch>,它不会像git pull那样暴力的更新代码,它只会跟踪远程分支的最新状态,此时本地分支并没有发生变化,这个时候可以使用git merge命令来将远程分支和本地分支进行合并,此时才发生变化,本地已存在仓库则使用
虽然看起来git pull = git fetch + git merge一样,但是推荐使用git fetch,因为git pull的会将一些过程的细节隐藏起来,一旦代码出现问题,就很难找到出错的地方
常用 fetch 命令:
git fetch -p origin:在获取最新信息后,删除本地已经不存在于远程仓库中的远程跟踪分支git fetch --depth=1 origin:进行浅克隆(shallow clone),只获取指定深度的历史记录。这可以显著减少下载的数据量,加快获取速度
git push - 推送
如果已经在服务商创建了一个远程仓库,就可以使用git push <remote> <branch>(remote 为远程地址或别名)将某个分支推送到指定 URL 的服务器上。注意,这种做法只是推送本地的某一个分支到远程仓库中,git push <remote> --all命令才会将本地所有分支推送上去
CI/CD
Github 提供了 CI/CD 功能,在更目录新建.github/workflows,编写yml格式定义工作流程实现 CI,以下概念是重要的:
- Workflow:是由一个或多个 job 组成的可配置的自动化过程,可以通过 YAML 来进行配置
- Event:触发 Workflow 的事件,比如 push
- Job:一个 Workflow 包含多个 Job,默认情况下并行运行,每个 Job 都会在指定环境创建一个 Runner 运行 Step
- Step:组成 Job 的部分,定义每一步的内容,每个 Step 在 Runner 中都是单独进程,可以访问工作区和文件系统
name: learn-github-actions
on: [push]
jobs:
check-bats-version:
runs-on: ubuntu-latest
steps:
- uses: actions/checkout@v3
- uses: actions/setup-node@v3
with:
node-version: "14"
- run: npm install -g bats
- run: bats -v比如你想在 push 代码后,让服务器拉取更新并部署,那么就可以使用以下 actions 来和服务器远程连接
name: deplay
on:
push:
branches:
- main
jobs:
deploy:
runs-on: ubuntu-latest
steps:
- name: executing remote ssh commands using ssh key
uses: appleboy/ssh-action@v0.1.7
with:
host: ${{ secrets.HOST }}
username: ${{ secrets.USERNAME }}
key: ${{ secrets.SSH_PRIVATE_KEY }}
port: ${{ secrets.PORT}}
script: |
whoami
ls -auses使用的是别人定义好的 action,可以在 marketplace 进行搜索
使用${{}}的代码是一种引入方式,为了避免一些东西泄露,在仓库Settions/Secrets and variables中进行定义
如果执行.sh文件被拒绝,则在本机上进行以下操作:
git update-index --add --chmod=+x build.sh
git commit -m 'Make build.sh executable'
git push如果你想要连接到远程服务器,请使用:
steps:
- uses: actions/checkout@v3
with:
node-version: "14"
- name: Write SSH keys
run: |
install -m 600 -D /dev/null ~/.ssh/id_rsa
echo "${{ secrets.SSH_PRIVATE_KEY }}" > ~/.ssh/id_rsa
ssh-keyscan -H host > ~/.ssh/known_hosts
- name: link remote
run: ssh -T username@host | pwd
- run: pwd让 git 走代理
由于各种不为人知的原因,在国内使用 Git 推送以及拉取 Github 仓库时总是产生莫名其妙的网络原因导致失败,因此必须给 Git 安排一下代理。Git 有 HTTP 和 SSH 两种协议推送到远程仓库,首先需要确定代理的本地访问端口,然后打开 Git 的config文件加上下面内容:
[http]
proxy = 127.0.0.1:10808这时进行推送或拉取操作都会走代理,实在是快乐
SSH 免登录推送
基于 HTTPS 的推送方式,需要登录远程仓库的账号来获得推送权限,这可能带来一个问题,每当推送的时候就可能需要登录一次,这带来了不必要的麻烦,尽管有些操作系统会帮我们记住账号免于输入
SSH 通过密钥来实现身份验证,而密钥是成对出现的,分为公钥和私钥,通过验证公钥和私钥的配对情况来决定验证是否成功,公钥和私钥需要使用命令生成,公钥提供给代码托管服务商,而私钥则保留在本地,当开发者通过 SSH 方式推送时,远程公钥和本地私钥就会进行配对,如果配对成功,则会将本地仓库推送到远程仓库,免去了输入账号的麻烦
打开终端输入一下命令生成密钥对:
ssh-keygen此命令会出现一个问题选择,用来询问密钥的创建方式,一路回车即可
Generating public/private rsa key pair.
Enter file in which to save the key (/c/Users/wjq/.ssh/id_rsa):
Enter passphrase (empty for no passphrase):
Enter same passphrase again:
Your identification has been saved in /c/Users/wjq/.ssh/id_rsa
Your public key has been saved in /c/Users/wjq/.ssh/id_rsa.pub
The key fingerprint is:
SHA256:N7TuumKgj2rYSwur1oIDfoH4UWFzGs61kAxMVNKnI6U wjq@DESKTOP-4PAKPB7
The key's randomart image is:
+---[RSA 3072]----+
| +==.. |
| ..@ + |
| * @ . . |
| E B . . . |
|. .o . S + |
|o.... o . |
|*ooo.. . |
|+O+= o . |
|Bo*o.. .oo. |
+----[SHA256]-----+当问题选择完毕时,会在用户目录(C:\Users\***\.ssh)下生成公钥和私钥
以 Github 为例,进入Settings,找到SSH and GPG keys选项

点击New SSH key,打开公钥文件将字符串粘贴到到对应的输入框中,点击Add SSH key

这时 Github 会要求输入密码确认一次,验证完成后即可看到公钥添加成功

最后使用ssh -T git@github.com看一下是否提示愉快的信息,否则就要去处理一下网络方面的原因
接下来只要使用 SSH 地址进行推送就行了,SSH 链接也是可以起别名的
git remote add origin_ssh SSH地址提示
对于其他代码托管服务商都是类似的操作
选择你的软件版权
从https://choosealicense.com/选择适合的版权内容
提交规范
为什么要对提交信息进行规范,则是因为每个人的风格不同,不利于事后的追溯,因此统一的格式化提交信息是有必要的,会很方便的浏览提交信息。Angular 规范是使用最广泛的规范,是一种非常合理的设计
<type>(<scope>): <subject>
<BLANK LINE>
<body>
<BLANK LINE>
<footer>大致分为三个部分(使用空行分割):
- 标题行: 必填, 描述主要修改类型和内容
- 主题内容: 描述为什么修改, 做了什么样的修改, 以及开发的思路等等
- 页脚注释: 放 Breaking Changes 或 Closed Issues
type 表示 commit 类型:
- init: 初始化
- feat: 新特性
- fix: 修改问题
- refactor: 代码重构
- docs: 文档修改
- style: 代码格式修改, 注意不是 css 修改
- test: 测试用例修改
- build: 构建项目
- chore: 其他修改, 比如依赖管理
- scope: commit 影响的范围, 比如: route, component, utils, build...
- subject: commit 的概述
body 是对本次 commit 的详细描述
footer: 一些备注, 通常是 BREAKING CHANGE 或修复的 bug 的链接
下面是一些提交示例:
- fix(修复BUG)
如果修复的这个 BUG 只影响当前修改的文件,可不加范围。如果影响的范围比较大,要加上范围描述。例如这次 BUG 修复影响到全局,可以加个 global。如果影响的是某个目录或某个功能,可以加上该目录的路径,或者对应的功能名称
// 示例 1
fix(global): 修复checkbox不能复选的问题
// 示例 2 下面圆括号里的 common 为通用管理的名称
fix(common): 修复字体过小的 BUG,将通用管理下所有页面的默认字体大小修改为 14px
// 示例 3
fix: value.length -> values.length- feat(添加新功能或新页面)
feat: 添加网站主页静态页面
这是一个示例,假设对页面内容进行了一些描述
这里是备注,可以是放 BUG 链接或者一些重要性的东西- chore(其他修改)
chore 的中文翻译为日常事务、例行工作,顾名思义,即不在其他 commit 类型中的修改,都可以用 chore 表示
chore: 将表格中的查看详情改为详情其他类型的 commit 和上面三个示例差不多,在此不再叙述
自动生成修改日志
cargo install git-cliff
git cliff --init
git cliff -o CHANGELOG.md现代 diff 工具
Difftastic is a structural diff tool that understands syntax. It supports over 30 programming languages and when it works, it's fantastic.
[alias]
# 查看未提交的更改
ddiff = -c diff.external=difft diff
# Difftastic aliases, so `git dlog` is `git log` with difftastic and so on.
# 查看最近一次提交的更改
dshow = -c diff.external=difft show --ext-diff
# 查看当前分支上最近提交的更改
dlog = -c diff.external=difft log --ext-diff